はいはい、そうですかー。
最高裁判所内にどんと構える全司法労働組合は、選挙での投票呼び掛けの記事で、反安倍にして立憲主義で、共産党大プッシュですかー。
安倍シナリオの「日本を取り戻す作戦」に賛同した「懲戒請求者とされた本件ブログ読者」が司法リンチで痛めつけられている理由の一つはこれですかー。
懲戒請求を主導した本件ブログ主は、2009年の政権交代選挙()で民主党に投票したそうですから、全司法と仲良しこよしですね。そうだったんですかー。
では、記事から抜粋した、立憲主義(野党支持)の部分を見てみましょう。
ふむふむ、そして極めつけは最高裁判所の中でSEALDs押し。ヤバいっしょ。
「戦争法廃止」焦点に与野党対決の選挙
今回の参議院選挙の争点はズバリ、安倍政権がすすめてきた「戦争できる国」「企業が世界で一番活動しやすい国」を認め、自民党改憲草案が示す「国民が国家に従う」方向での改憲に道をひらくのか、立憲主義を守り、「個人の尊厳」を尊重する国をめざすのか、という点にあります。
直接のきっかけは、昨年9月に安倍政権が強行成立させた安保法制です。元最高裁長官を含む多くの専門家の憲法違反との指摘を無視し、国民の疑問や不安に応えることもなく、国会運営のルールさえ無視して「日本が攻められなくても、戦地に出て行って、攻撃されれば反撃する」という「戦争法」と呼ぶしかない法律を作ったことに対して、多くの団体や個人が立場の違いを超えて反対の運動を作り、これまでそうした運動に関心を示さなかった市民が幅広く結集する状況が生まれました。
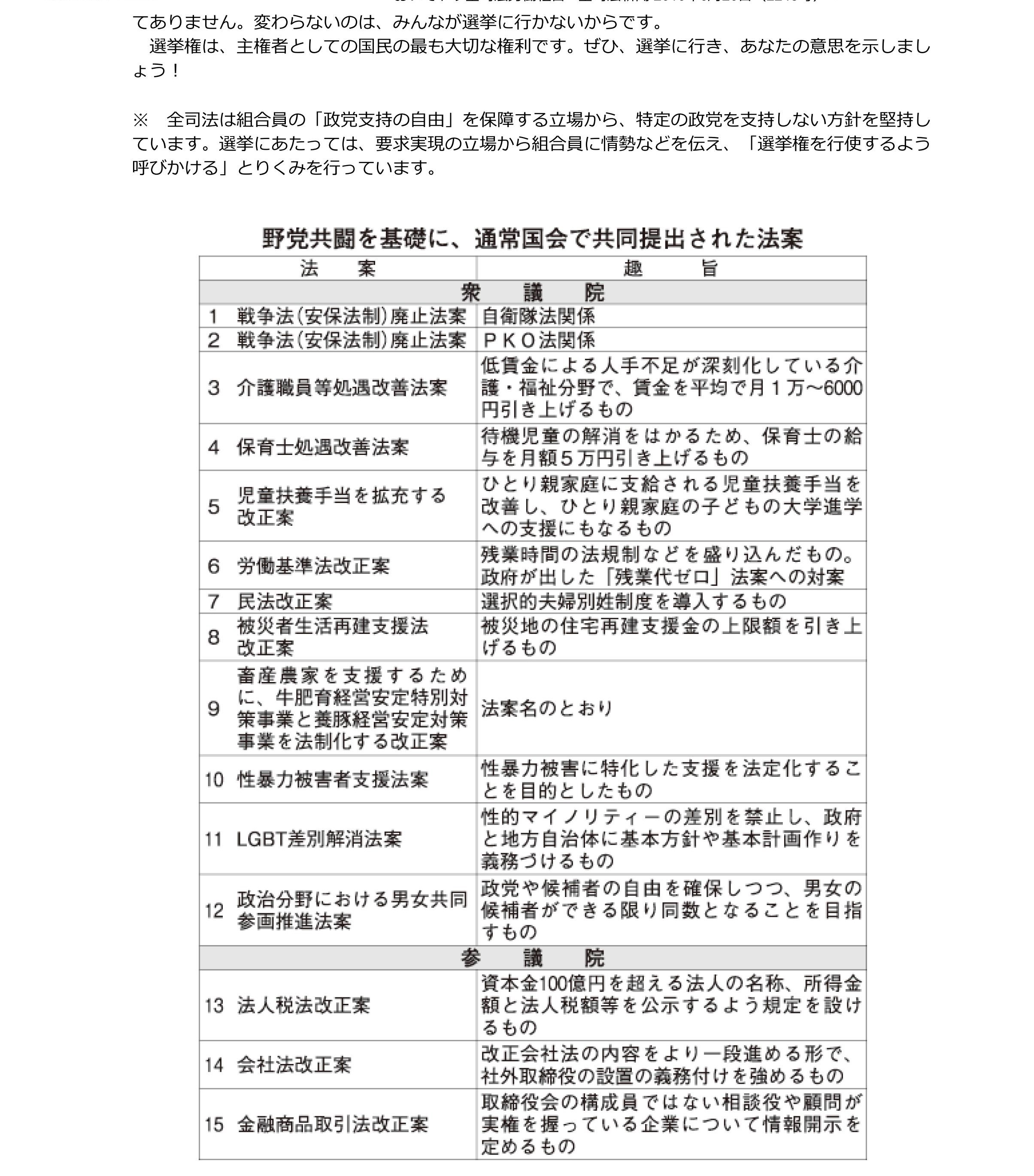
「戦争法」成立後は、廃止するためには選挙で政府を変えるしかないと、市民運動の側から「野党は共闘」の声があがり、これに後押しされる形で、民進党や共産党を含む選挙の枠組みが作られました。
今回の選挙は、全国32の一人区全てで、民進、共産、社民、生活の各党が一致して擁立した野党統一候補が立てられるなど、与野党が正面から対決する、かつてない選挙になります。
若い世代の選択が注目を浴びる選挙
あわせて、18歳選挙権が実施される最初の選挙だということも大きな特徴です。 この間の市民運動の中では、SEALDsやT|ns SOWLといった、これまでにない形での若者・青年の運動が注目されています。この点もあわせて、若い世代がどういう選択をするのかが注目される選挙でもあります。


