余命三年時事日記 ミラーサイト
数秒後にアクセス数を表示します
2020-10-19 10:50 0 comments

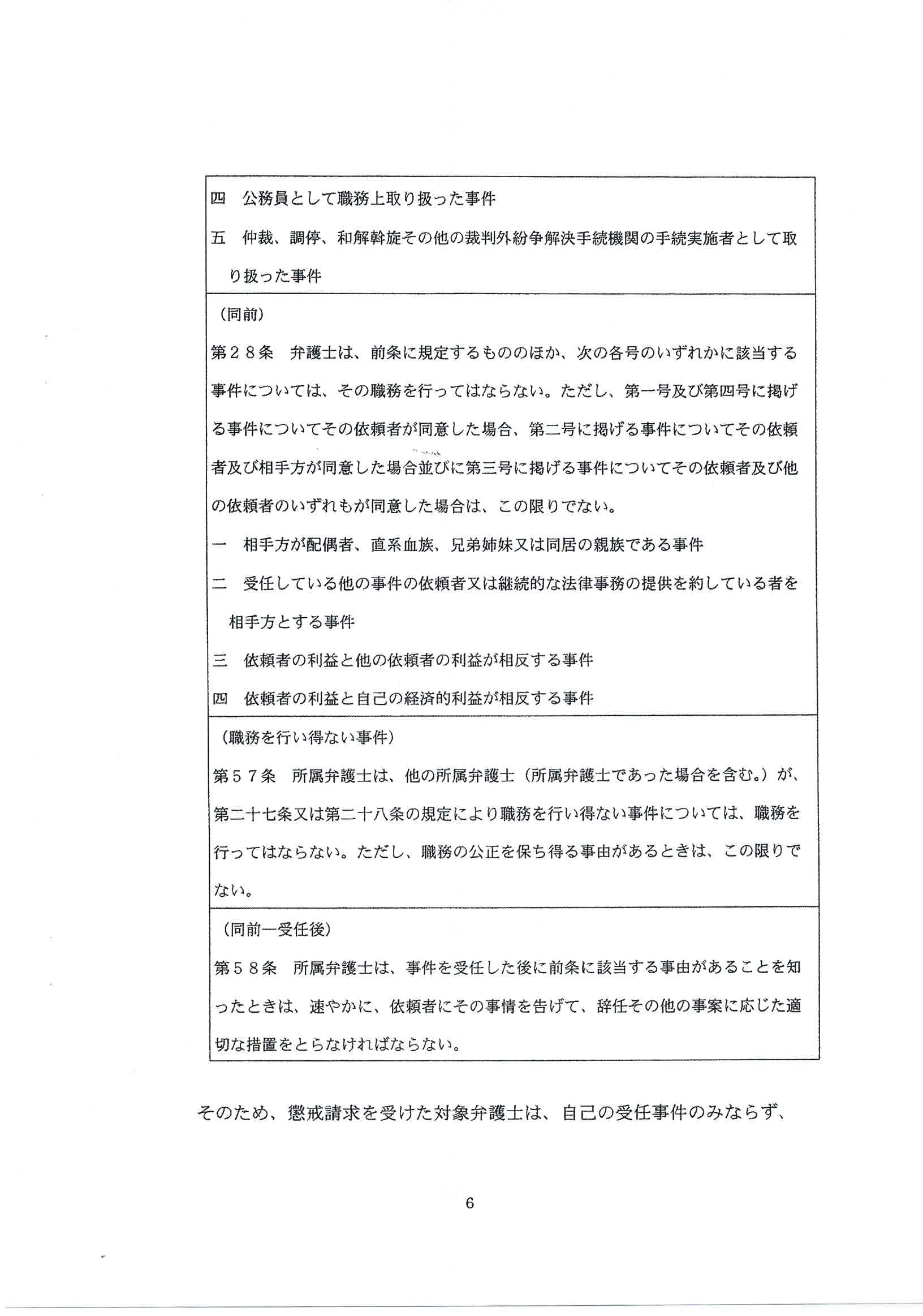
0387  惨めな弁護士集団

引用元 

弁護士が17人もつるんでの判決が「1万1000円」である。

棄却より惨めであるが、厚顔無恥な連中には蛙の面に小便か。

北周士は広島で三連続棄却である。4連敗しないように頑張り給え。

ここで踏ん張らないと、日弁連解体はないだろうが、新日弁連設立は簡単だからな。


















余命三年時事日記 ミラーサイト余命3年時事日記 ミラーサイト余命3年時事日記 ミラーサイト