統一教会とか、今から減刑歎願署名とか、完全に間違っています。
単独犯か否かも明らかではなく、背景捜査も全くなされていないように見えます。
このような重大事件が外野の声で捜査の方向性を過つことは許されません。
テロ等準備罪の適用も視野に、徹底的な捜査を望みます。
統一教会を糾弾している共産党も、これに賛成できますよね?
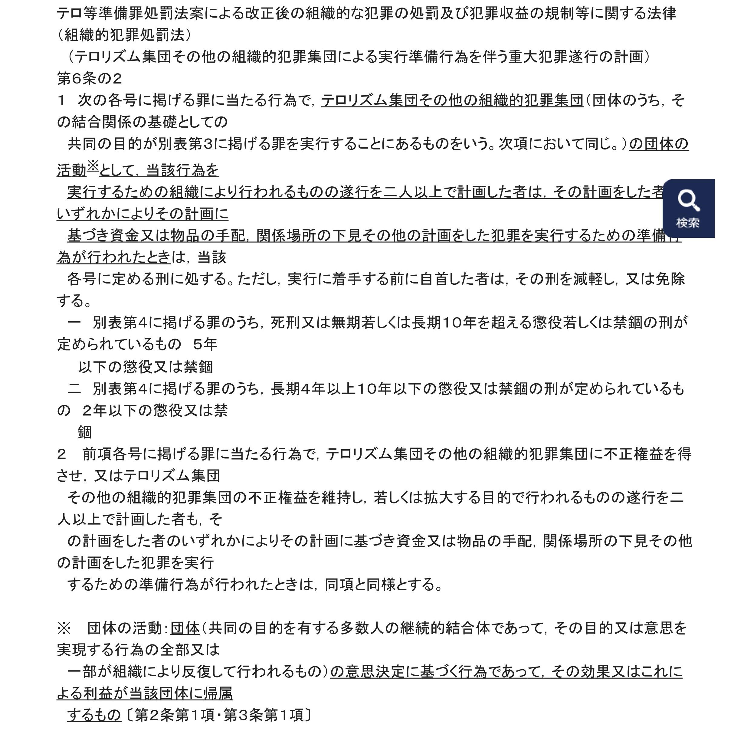
3 テロ等準備罪が新設されても一般国民の生活に何ら変わりはありません
1) 一般の方々はテロ等準備罪で処罰されません
テロ等準備罪には、
(1) 「組織的犯罪集団」の関与
(2) 重大な犯罪の「計画」
(3) 計画した犯罪の「実行準備行為」(犯罪を実行するための資金の準備等)
という3つの厳格な要件を設けています。
「組織的犯罪集団」は、重大な犯罪等を行うことを目的とする団体であり、国内外の犯罪情勢等を考慮すれば、テロ集団、暴力団、薬物密売組織など違法行為を目的とする団体に限られます。

















